班主任:高中生物想冲90分,就要牢记这270个填空题,仅需4天吃透
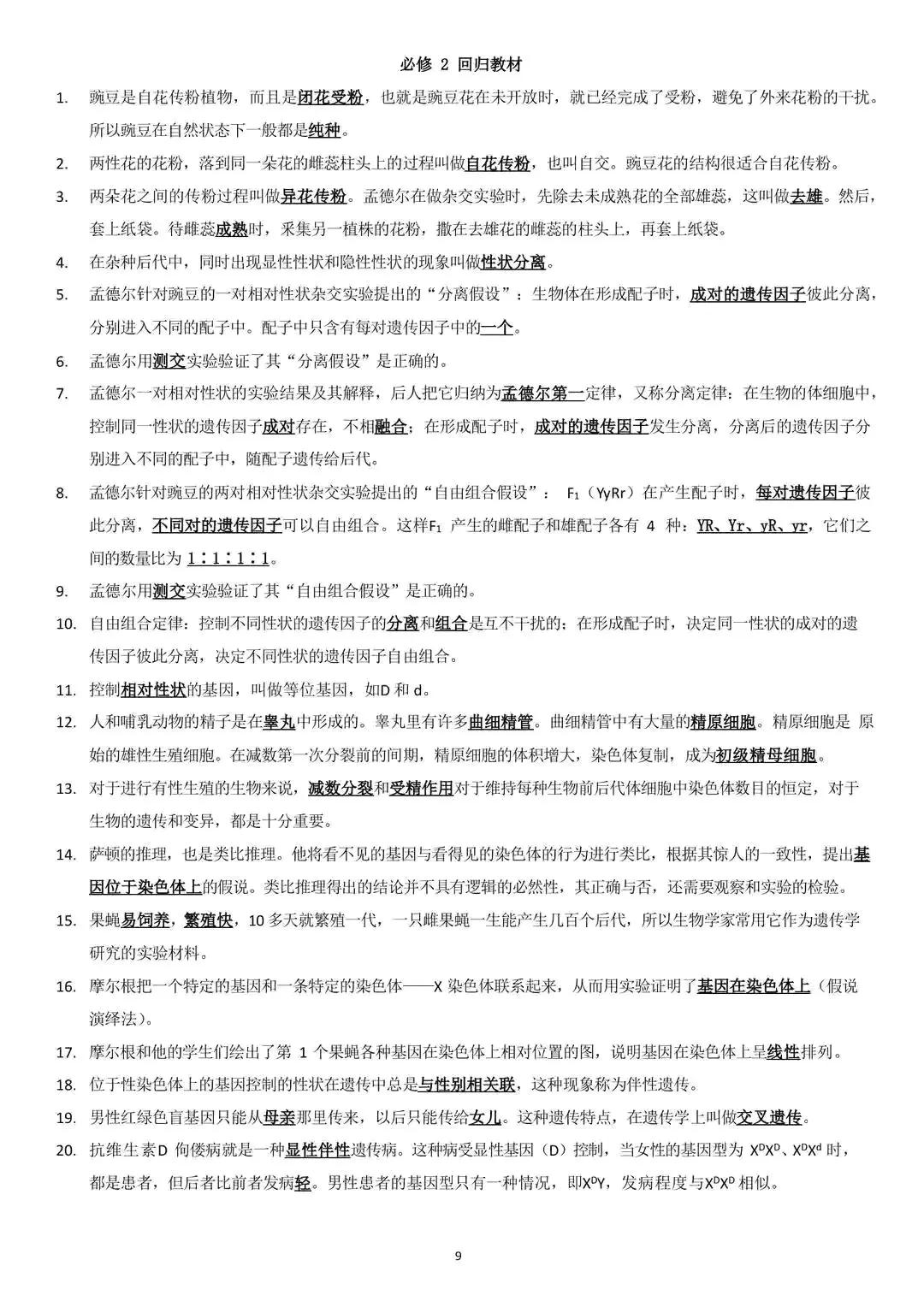
高中生物有很多的知识点需要我们去记,所以,对于我们来说,难免就会有吃不透的情况,生物丢分的自然也就多。
但是生物的教材知识点虽然零散,但也是有它的学习规律的,就比如说教材知识点,每个章节都有它固定的高频考点。
这些高频考点都是我们的常考点,也是我们整个教材的核心。
因此呢,今天就把生物三年全部教材知识点,都汇成这270个填空,和我一起来看看吧。
资源下载
下载价格9.9 多课币
高中SVIP免费
立即购买1、本站整理、介绍、推荐的资源版权属于原出版机构或影像公司,展示、分享仅限于学习交流与研究目的、 参考和辅助购买决策,不得以任何理由在商业行为中使用,否则后果请用户自负。
2、本站仅提供一个观摩学习的环境,相关资源信息及内容均来源于网友投稿或网络(百度网盘),版权争议与本站无关。如有侵权,请邮件联系3360166@qq.com 删除处理。详见权利通知处理。
3、若您喜欢该电子资源,敬请购买注册实体产品,获得更好的技术支持与客户服务。

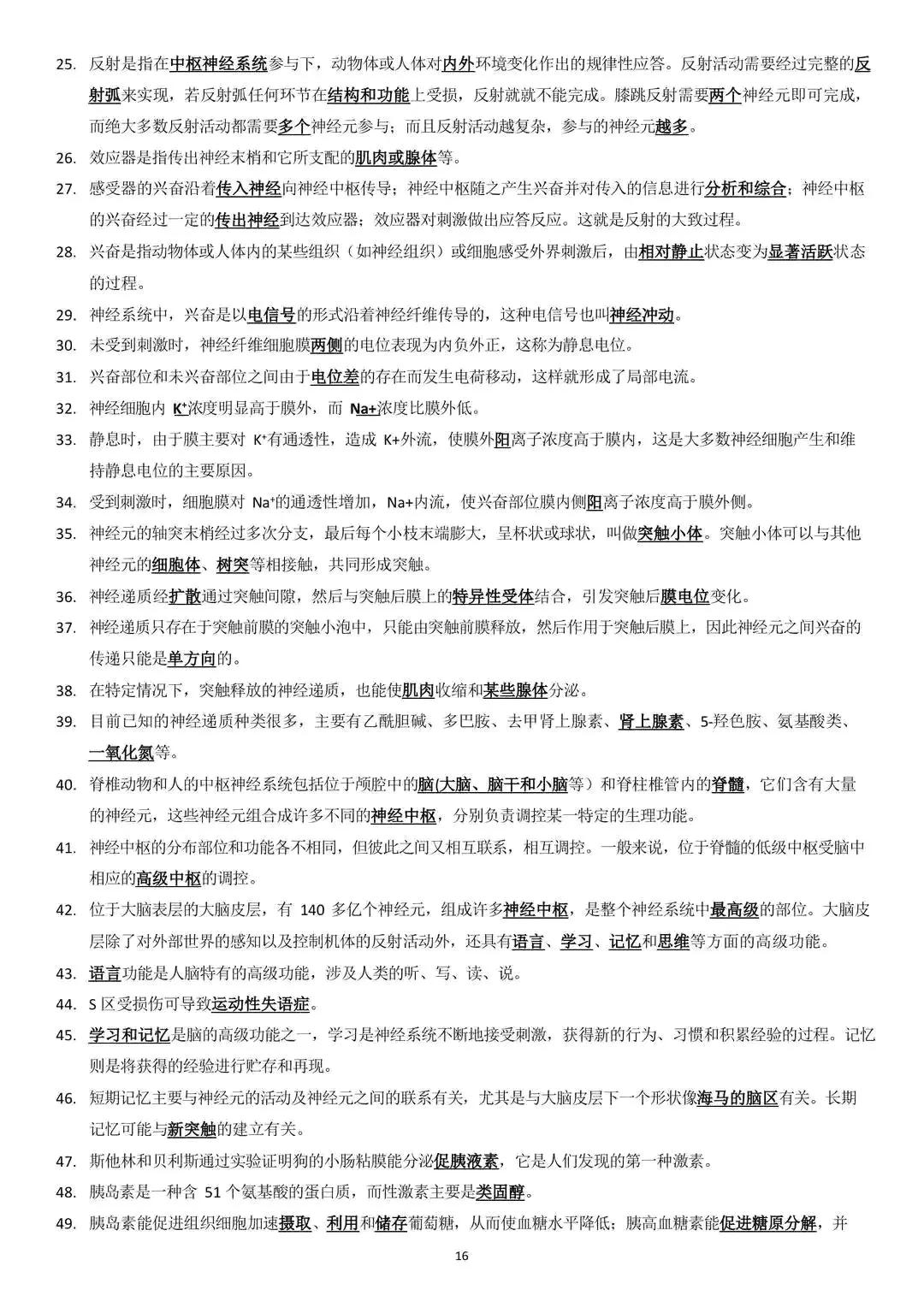
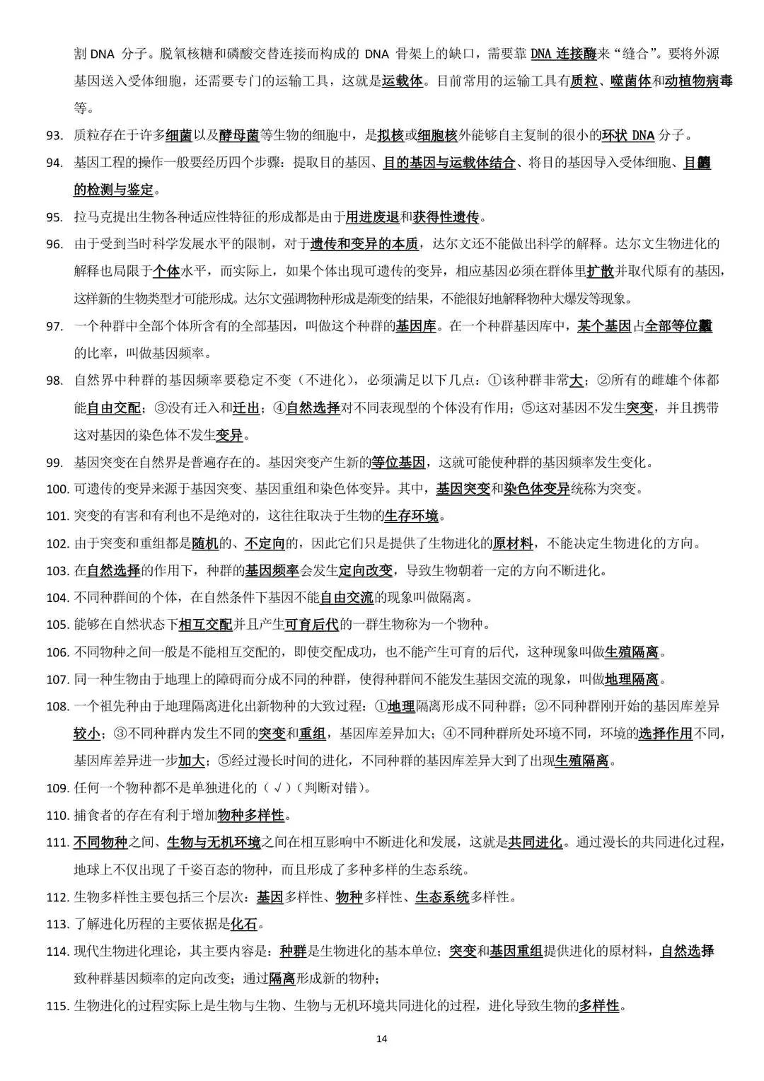
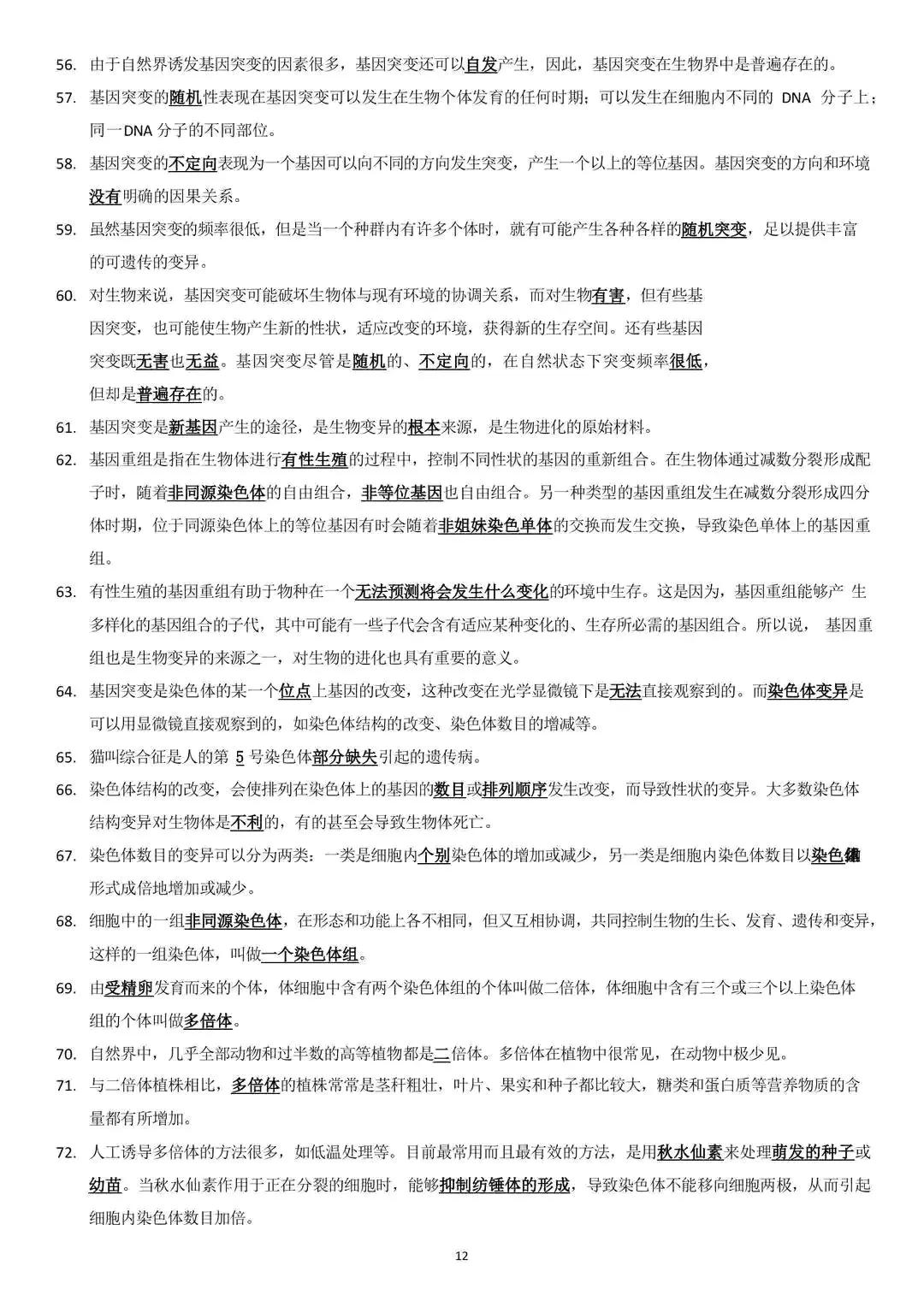
评论0