Compact Key/Preliminary for Schools 已被收录至
如需KET备考资源合集,请点击:剑桥KET备考资源大全 Cambridge Complete Key KET Compact Trainer Booster 最新教材 真题 模考题 课程 词汇 口语 听力 百度云网盘下载
如需2020版KET全套教材,请点击:2020新版KET全套教材 剑桥KET Complete Compact Booster 精讲精练 真题 模拟试卷 词汇表 百度网盘 高清PDF MP3-4.7GB
剑桥2020版最新官方 KET/PET备考教材《Compact Key/Preliminary for Schools》
随着疫情的逐步解除,学校也在逐渐恢复正常的教学活动中,为此也跟大家搜集了一些剑桥MSE考级的常用教材,供大家参考。
2020年剑桥考试委员会官方推荐KET、PET备考教材Compact系列
奥数被禁以后,剑桥KET、PET考试悄然走俏。
以前的新课标、国内的各种考试被取消后,被逼无奈的家长们一窝蜂扎进了的剑桥少儿考试(YLE)和剑桥五级考试(MSE),造成了报名时秒杀考位的盛况,估计全世界也只有中国才这么疯狂吧。
剑桥MSE五级考试对标CEFR图示
KET、PET是剑桥英语五级证书考试(简称MSE,是英国剑桥大学考试委员会针对母语为非英语的地区,设计的语言等级考试)的第一级和第二级,从低到高分为5个级别:KET, PET,FCE,CAE 和CPE,权威性强,含金量高。几乎是目前最流行、最被公立升学选拔体系所认可的。且全球通用,考试成绩被国际认可且终生有效。
一. KET、PET报考为何越来越火爆?
1、小升初的敲门砖,冲刺名校的标配
KET/PET这两个证书是重点学校筛选简历的重要依据之一,在小升初笔试中,会参考孩子KET/PET成绩,如果通过了更高级别的考试,甚至会直接安排面试。
北京以及其他地方的一些中学,还会把PET考试成绩优秀作为孩子进入英语特长班的硬性条件之一。手握证书在某些城市择校相对有优势。给小升初简历增色,为更高水平考试打基础。
拿北京来说吧,如果想在小升初拿到海淀区的几所市重点中学,六年级之前拿到PET证书是最基本的英语敲门砖,重要性不言而喻~
2、为孩子进国际学校或出国留学做准备
通过KET考试达到A2水平,相当于国际学校三-五年级的水平;通过PET考试达到B1水平,相当于国际学校六-七年级的水平。
剑桥英语五级证书在世界各国获得承认,考试成绩终身有效;是针对孩子语言水平方面的具有官方证明意义的国际化证书,具有高度国际认可度。如果想让孩子进国际学校或者出国读小学、初中,KET/PET证书可以为孩子留学之路做好铺垫。
同时MSE是进入更高水平考试的最佳途径,跟着剑桥五级,考完FCE,无缝对接雅思、托福,一步步征服欧美名校。同时,也可在工作中,作为英语能力的证明。
3、报考难度等实际现状,及为今后的升阶考级做好铺垫
KET、PET可为其他剑桥ESOL考试打下基础,同时KET也是剑桥商务英语证书(BEC)考试的预备级考试。
KET、PET是剑桥五级中的前两个级别,具备这个能力的人相对多,往上的CAE、CPE报考人数就少了。
部分机构也会鼓励小朋友参与报考MSE考试,藉由权威考试来验收小朋友前一阶段的学习成果,以此证明教学水平、建立口碑。
4、英语是所有学科中唯一能在小学达到高中水准的
对英语这个科目而言,孩子们付出一分就能得到一分,而且英语是众多学科中唯一能在小学达到高中水准的。
英语这科完全可以在小学阶段大幅提前学掉。这样,等孩子拼中高考的时候,可以把学习英语省下来的时间用来补习数理化,在中高考中绝对占优势。
另外,英语对以后留学、工作也大有帮助,真正地一生受用。
5、检测孩子的英语水平
MSE等级考试是一个很科学的英语进阶方案,可以通过考级检测一下孩子的英语水平。
这几年英文学习比较热,不少小朋友接收了多年的英语启蒙,章节书、桥梁书、分级读物等都读过不少。但幼儿阶段没有权威考试,确认孩子在同龄中究竟处于什么水平,检验自身的学习成果。剑桥MSE等级考试,正好可以对孩子之前阶段的英语学习进行评测,正在被越来越多的家长、老师、机构所认可。
MSE等级考试用一把尺子衡量大家的英文水平,类似于统一度量衡。所以如果需要让大家了解你的英文水平,那就往这把尺子上靠,去量一下自己。
MSE对听、说、读、写这几项能力进行全面考察,可以通过考试看看孩子哪方面能力强,哪方面比较薄弱,查漏补缺,获得证书也能提升孩子的自信,对以后学习大有帮助。备考的过程也是一个以考促练、高效学习的过程,为孩子今后的学习规划提供依据。
剑桥MSE的A2级别有两种考试,一个是Key English Test (KET,即标准版),一个是Key English Test for Schools (KET for Schools,即校园版)。按官方说法,两种考试的难度是一样的,只是校园版中的考试题材更贴近于在校学习的学生。简单说,标准版是给大人考的,校园版才是给小朋友考的。大家也许会奇怪怎么大人也考KET,因为剑桥设立这个考试是全球的,而全球估计也只有中国才会出现KET的考生绝大部分是中小学生的情况。
KET的阅读和简单交流是其主要考察内容,写作包含两部分,一是在文本上填入单词,给你一个书面通知,要求你用单词把信息补充完整,二是写一个简短的便签或者回一个邮件,这也是整个考试最难的部分。
从词汇量的角度,KET考试的词汇量是在1500-1800左右,PET考试的词汇量是在3000-3500左右。
二. 2020年剑桥KET、PET考纲改革说明
相比于其他英语等级考试,剑桥MSE等级考试在考察范围方面是最广泛的。
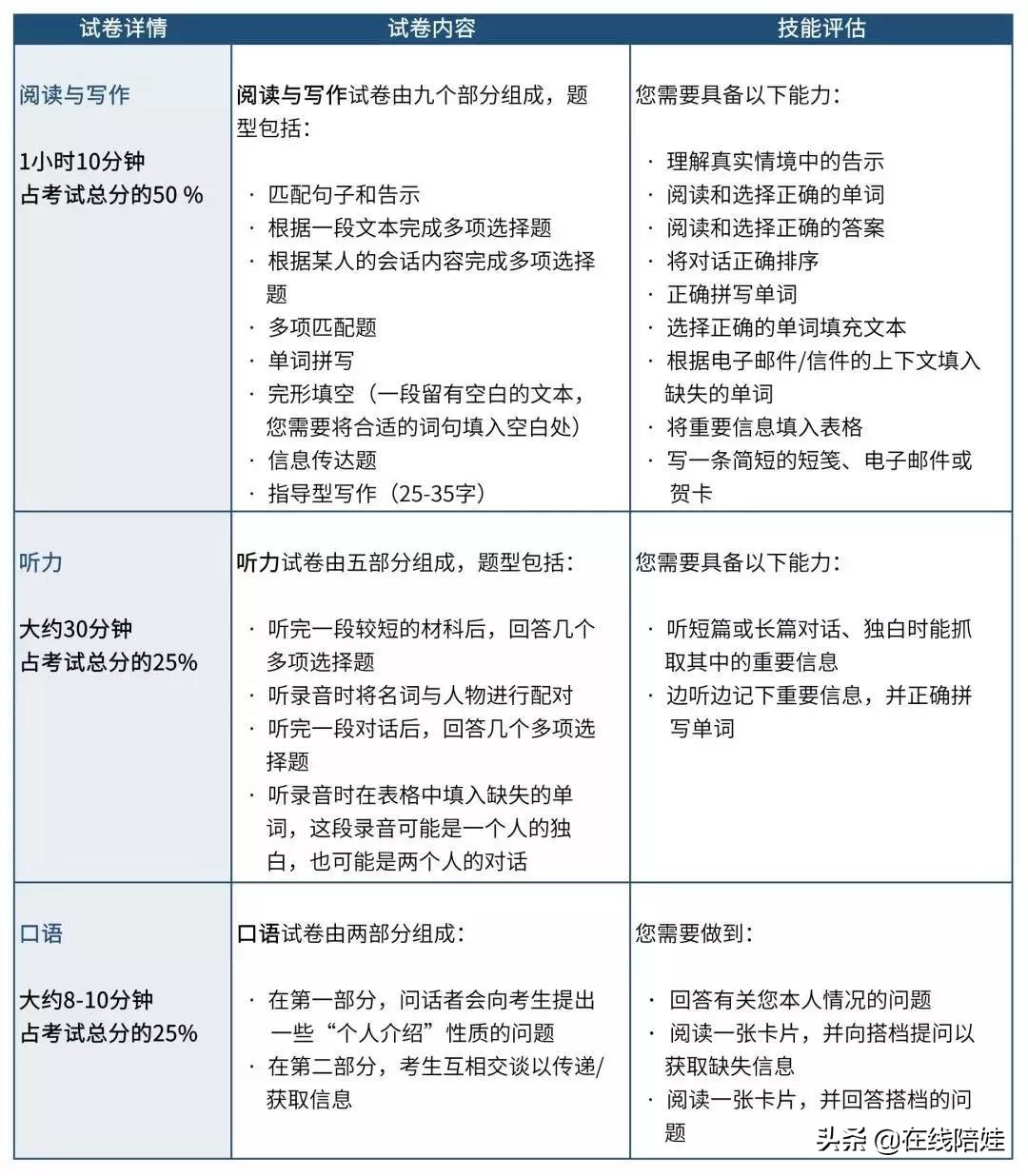
KET/PET等级考试主要考察孩子英语听说读写的能力,阅读与写作部分占总分的50%,听力、口试各占25%。大家可以大致看一下往年的考试内容:
KET▼
PET▼
明年改革后的KET/PET考试,将变得更难!
- 简单记忆、不结合语境难度较低的判断等题目都被删掉
- 对词汇的考察更加细致,出题样式更加多变
- 大段阅读题型增加,写作字数要求大幅提升,对考生的词汇积累要求更高,短期内冲刺很难有明显提升
- 口语更注重沟通技能的考察
咱们具体来看看KET、PET考试都做了哪些方面的变化:
KET 考试改革一览
下面是2020年考纲改革后的KET考试结构:
2020年KET改版后的结构
KET考试新版总结:
◇考试时长缩短,整体难度提高。改版后的KET,题型、考察重点、难度要求向更高一级的PET靠拢;
◇“阅读与写作”变化最大,考试题型、题目数量、考试时间均减少,但阅读量有明显增加,考试重心从被动输出转变为主动输出,更重视考生的输出表达;
◇“听力”有一个新增内容,听五个短对话完成填空,理解内容主要观点和信息,题型与FCE听力Part 1一致;
◇”口语”Part 2在考生的互动基础上,增加了考官与考生的互动,内容也向PET级别做了相应对接调整。
PET 考试改革一览
再来看看2020年考纲改革后的PET考试结构:
2020年PET改版后的考题结构
PET考试新版总结:
◇考试时长不变,整体难度提高;
◇“阅读与写作”变化最大,“阅读”和“写作”拆分为两份试卷,新版共有四份试卷(旧版为三份),阅读与写作题量减少了,但能力要求变得更高;
◇“听力”整体难度变化不大,但更注重学生对输入信息的理解能力;
◇“口语”话题稍有改动,对说的考察更注重对话,也就是实用性和互动性,提倡学生更多地与他人对话,在对话中练习英语。
成绩分为五个级别:卓越、优秀、合格、接近合格、不合格▼
如果是为小升初做准备,大家最好还是带着孩子往优秀、卓越冲刺,这样进名校的把握会更大。所以不为了考试的目的,看一看KET真题也很不错的。能够以考促学,查漏补缺,使英语学习更为扎实。
题量和题型的变化
2020年KET和PET将进行改革。改革后的KET考试仍然是考察阅读与写作、听力、口语三个部分,但题量和题型都有改变。
阅读和写作部分题量变少了,但难度增加了
旧版阅读和写作一共包括了9大部分,其中阅读5个部分,写作4个部分,一共56小题其中包含一篇小作文,要求在70分钟完成。
新版阅读和写作一共只包含7部分的32小题,要求在1小时内完成,阅读还是有5个部分,内容稍有改变。但写作删掉了第一第二部分的补充句子中的单词,保留了原来的邮件或者便签的小短文写作,并增加了一个看图作文。
听力增加了一道听文章选择主题的题目
整体变化不大,仍然是5个部分25道题,考试时间30分钟,但任务难度有所提高。新版多了一道多项选择题,听五篇短文,选择主旨大意及主要信息。
口语变得更灵活自由了
新旧版口语都是两个考生一起进去组成Parter进行考试, 包含两个部分,第一部分是老师问学生答,第二部分是两个考生根据图片进行协作讨论。
新版改变主要在Part 2,旧版是给两个考试一个一张问题卡,另一个一张信息卡,两个考生根据信息卡片一问一答,可以说内容是固定的,只需要表达出来。新版是类似下图这样,给五个图片,涉及到诸如某个音乐会、某个周末度假等等的时间、地点、内容等信息,让考生讨论,发表自己的观点和看法。
图片提供野餐、滑雪、逛博物馆、爬山、去海边等几种度假方式,让你和搭档讨论,选择自己最喜欢的度假方式,表达自己的理由、观点。这样的口语考试相比于旧版,更加灵活了。需要孩子关注周遭事物,体验生活,从生活经历和体验中发表自己的看法。这已经不是简单的应试可以准备的了,要求孩子不仅语言好,还能感受力强,有自己的观点和想法。
题型改革具体说明
以KET的阅读Part 2来说明,改版前,它的要求是“阅读关于同一个主题的6个句子(含例子),选择正确的选项填空。”
改革前:KET 阅读Part 2部分
改革后,KET阅读Part 2部分
改版后,直接升级为“通过对三大段文本的阅读理解,选出正确的匹配信息”,对学生的速读能力和细节考察能力完全上升了一个Level。
再比如KET的Reading and Writing(阅读与写作)这个板块Part 7——"小故事写作”,这一部分完全是新增的题型,和咱们中文作文的看图说话差不多。
要求孩子根据图片写出不少于35字的小作文,对孩子的想象力和表达能力都是一种考验。需要根据图片运用适当的人称,时态和衔接手段完成记叙文写作。当然,如果想拿高分,只按最低标准写35个字是根本不可能的。像下面的题目,是要根据3幅图写故事:
书中题目给出了上学、野餐等情境,给孩子预热积累素材~
(来源:《Compact Key for Schools》A2)
(来源:《Compact Key for Schools》 Unit1)
(来源:《Compact Key for Schools》 Unit3)
这一新增题型,和PET改版前的写作Part 2的题型要求都相同,难度逐渐向PET过渡。
而相对应的PET这一部分也改版了,改版之后字数要求由35字直接升至100字,难度飙升。
(来源:《Compact Preliminary for Schools》B1)
(来源:《Compact Preliminary for schools》B1)
PET的阅读与写作,虽时间没变,但对阅读与写作进行了拆分,各自45分钟。
阅读和写作的考试时间,看起来总时间一样,对孩子来说是更难的。这就意味着如果孩子原来“偏科”,比如阅读很好,写作欠缺,还可以在总和的1.5小时里,通过快速完成阅读部分的题目给写作争取时间,现在这种方案就失效了。
(2020版 PET阅读和写作的考试时间)
综上所述,备考明年KET/PET考试的学生,需要尽快熟悉新题型,并按照新版考试要求提高相关能力。
三. 孩子该报考那个级别,报考有年龄限制吗?
MSE报考没有任何年龄限制,三年级起可以报KET。如果小朋友的英语能力特别出色,也可以做出突破和尝试:有一些牛A的小朋友从幼儿园就开始考KET,一二年级就考PET。
MSE也可以跨考哦,如果觉得KET不是特别难,也可直接考PET。
不过,特别强调一下,从KET到PET的难度跨度非常大,PET的通过率也相对低一些,并没有想象中那么简单。
如果您的小朋友拿不准目前的英语水平,不要紧。剑桥考试官网有一个水平测试,里面包含25道测试题,根据测试结果,可以预估参加什么级别的考试。具体请看下方的测试流程和标准:
官方测评——水平自测:
测试入口(使用电脑登陆)
http://www.cambridgeenglish.cn/test-your-english/
比如得分10-17分之间建议可以报考KET。得分越高,可期待的考试成绩也会越好,得分16、17的可以冲击卓越或直接备考PET,而10、11目前可能只是通过水平。如果小于10就往剑桥少儿英语方向考虑,具体再找剑少3个等级的真题测试,靠近哪个考哪个。
四. 2020年新考纲KET/PET考试排期
2020年剑桥KET考试改版的消息早已公布,国内网站也发布了考试日期,
从发布的日期来看,几乎每个月都有安排,希望能满足国内对KET考试的大热需求。国内的考试日期最终还得等待官方发布。
五. 2020年新版备考书目——Compact系列(2nd Edition)揭秘
《Compact Key/Preliminary for Schools》是剑桥官方推出的针对2020年新版KET/PET考试最权威的教辅材料,包括一本主教材、配套音频和线上练习册。
教材定位:快速、聚焦。旨在最大限度地提高学龄学生的学习成绩。
教学对象:针对KET for Schools,校园版
出版社:Cambridge University Press
作者:Cambridge ESOL
ISBN码:9781108348782
出版情况:剑桥原版2019年1月17日出版
对应CEFR级别:A2
页数:136页
产品尺寸:21.8*0.6*27.6cm
建议课时:50-70课时。12个单元。如果自学,每周1-2个单元需要6-12周,约1-3个月完成。
内容涵盖:学生用书中,每单元包含一个阅读,写作,听力和口语的考试任务;每个单元都围绕青少年主题,确保涵盖了整个考试大纲,也可以作为内容拓展。词汇练习针对A2级别的核心词汇,并在书后给出了一个word list及英文解释、附不规则动词表;学生用书中包含一套完整的测试题。
推荐理由:旨在提高英语学习者的能力与表现。The course is designed to maximise the performance of school-age learners.
它涵盖了A2 Key for Schools阶段的核心主题、考试大纲、词汇、语法以及所需的学习技能。每个单元均包含启发青少年英语学习思维的主题内容。语法部分的学习与参考,可以帮助学习者建立阅读和写作所需的正确语言结构。考试技巧、语法和词汇练习,可以有效避免学习者出现常见错误。
《Compact Key for Schools (2nd Edition)》
教材定位:快速、聚焦。旨在最大限度地提高学龄学生的学习成绩。
教学对象:针对PET for Schools,校园版
出版社:Cambridge University Press
作者:Cambridge ESOL
ISBN码:9781108616195
出版情况:剑桥原版2019年1月17日出版
对应CEFR级别:B1
页数:128页
产品尺寸:21.9*0.7*27.5cm
建议课时:34-50课时。8个单元。如果自学,每周1-2个单元需要4-8周,约1-2个月完成。
推荐理由:旨在提高学习者的能力与表现。The course is designed to maximise the performance of school-age learners.它涵盖了B1 Preliminary for Schools阶段的核心主题、考试大纲、词汇、语法以及所需的学习技能。每个单元均包含启发青少年英语学习思维的主题内容。语法部分的学习与参考,帮助学习者建立阅读和写作所需的正确语言结构。考试技巧、语法和词汇练习,可以有效避免学习者出现常见错误。
《Compact Preliminary for Schools (2nd Edition)》
备考教材需聚焦于剑桥大学出版社系列。为什么呢?他们编著的教材,语法和词汇都有来自剑桥内部真实考试脚本数据库、剑桥学习者语料库,以及剑桥大学ESOL的官方历年试卷的数据和语言研究的支持。知识点和练习形式相对考试更有针对性。
这两套教材适合中期备考,乃剑桥大学出版社官方推荐原版KET、PET最新版2020考试辅导用书COMPACT系列。本系列备考教材正是由剑桥大学出版社和剑桥大学考评部联合编写。而剑桥大学考评部就是组织安排全球剑桥英语考级的机构。
剑桥英语证书是循序渐进、全面而深入的考试,剑桥英语各项考试成绩均采用与欧洲语言共同参考框架(CEFR)精准对标的剑桥英语分数量表(Cambridge English Scale)来报告,学习者们可以运用量表选择适当级别的考试客观理解英语水平所处的发展阶段,进行更有针对性的、系统化的学习,如下图所示:
COMPACT系列教材的最大特点就是专为备考设计,但又不仅只是刷题,而是更全面的培养学生的语言能力。
培训机构可以用来做短期班备考教材、也可在常规学期用来辅助其它主教材。
总之,这是一本非常全面的、学习与备考兼顾的教材。
《Compact Key for Schools》A2 KET备考适用
《Compact Preliminary for Schools》B1 PET备考适用
1.这两本书,不适用于零基础想学英语的孩子。
2.这两本是考试秘笈,针对KET/PET的考试,梳理了KET/PET的重点词汇、语法、考试易错点、答题思路、写作高分秘笈、口语相关细节要点等等。
3.这两本书就是超级题库,针对新版的考试题型,有大量的配套练习。
剑桥大学出版社的正版辅导用书,除了纸质书之外,还有其他的配套资源和Online Practice资源。翻开书的封面会看到一个被覆盖的Code代码区,刮开后按下方所列的步骤操作,就能登录网站获取Online资源。
01
剑桥官方推荐,对标2020新版考试
咱们都知道,无论KET考试,还是PET考试,它都由以下三个固定的部分构成:
- Reading and writing(阅读和写作)
- Listening(听力)
- Speaking(口语)
每一部分又有不同的Part构成。比如:KET考试中三大版块:阅读和写作一共九个部分(Part 1-9), 听力五个部分(Part 1-5),口语二个部分(Part 1-2),共计16个Parts。
本系列教材,不论题型还是难度等都是对标的新版考试。咱们对比来看看《Compact Key for Schools》的目录:
《Compact Key for Schools》目录页
每一部分的题型训练,针对的是考试中的哪一Part,都十分清晰地标出,一目了然。
让孩子在复习的过程重可以做到有的放矢、心中有数。
同时,每一Part的题型设计,都100%贴合改版后的新题型,并且针对每一题型,都设有专门的备考建议。
即使不考级,咱们让孩子刷刷题也很有好处:给小朋友一个动力目标,使他有学习的动力和方向。
推荐
- 剑桥大学出版社、剑桥大学考评部联合编写,剑桥官方推荐,权威性首屈一指;
- 全面对标2020KET/PET改版考试;
- 本教材从语法、词汇、拓展、阅读、写作、听力、口语七大版块,全面快速针对性训练,夯实英语基础,提升孩子的英语水平;
- 学习的内容贴近生活,实用性强。单元集训加强巩固,还有专项训练和难点配套讲解。既有练习又有辅导,事半功倍;
- 书中针对每一个Part的考试内容,都有专业的备考建议,教你如何备考;
- 配套资源丰富,KET/PET考级核心高频词汇、用书指南、随书答案、Online练习系统免费送。
每年组织剑桥考试的组织机构,正是剑桥大学考评部。因此,本系列实乃当仁不让的KET/PET最新版2020考试辅导书。
另外,现在孩子学校一周3节的英语课是“喂不饱”孩子的。
总说能提升英语水平,如何体现?咱们来看一张表:
对比来看,孩子学完KET的英语水平相当于咱们基础英语教育体系的初中水平;
而学完PET的英语水平相当于咱们国内基础英语教育体系的高中水平。
看看KET/PET和咱们国内测试对词汇量的要求,就知道啦~
接下来,跟小新一起看看新版备考教材,有哪些变化吧:
比如KET的阅读和写作的Part 5 ,其中的一篇单词填空,新版的文章是更长的,要求填写完整单词,孩子在答题时除了要保证拼写正确,还要考虑时态语法。
符合2020新版改革考纲的听力题目
听力部分提示你答题步骤,在听之前把答案先读一遍。根据配套音频,完成这部分的题目。
剑桥发布的模拟PET口试考试现场视频
比如口语部分,目前的考试只有Part 1,新版考试新增了Part 2,直接多了一大块的题目,对口语要求更高。
- 配合听力给长句配对
- 配合听力及图片回答问题
- 结合图片组队进行问答,按句式要求提问、回答并说出理由。
口语部分以主题方式分组进行,需要找一个伙伴,或是和父母一起,根据文中的提示,进行口语练习。
考试tip很重要,针对考官的问题“告诉我一下关于什么什么”,必须要回答3句话以上的内容
符合2020新版改革考纲的口语题目
再例如,《Compact Key for Schools》Unit1中的这道题:读关于Leo、Bastin、Callum三个人的自我介绍,然后选出与各自相匹配的信息,完全就是针对改版后的KET阅读Part 2部分设计。
(来源:《Compact Key for Schools》 Unit1)
考察的有多细,咱们拿其中的第一个小问题来感受一下:
1. Which person has got family members in different countries?(哪个人有来自不同国家的家人)
A. Leo B. Bastin C.Callum
要找出答案,就得通读全文,不然根本做不出来。而这样一道题需要多久解出呢?
不到2分钟~(阅读与写作共32道题,考试时间为60分钟)
没有大量的练习,达到这个速度,很难诶!
并且,书中的练习并不是盲人摸象,特意设置了解题技巧~
咱们再来看看《Compact Preliminary for Schools》的目录:
《Compact Premilinary for Schools》目录页
题型设计,依然一一对应。
比如,PET改版后新增的题型:写作Part 2——讨论题(Discussion),这部分改版前的题型是“个人陈述”,现在变为和另一个同学讨论或描述某件事,可见,考试中对考生的实用技能要求越来越高。
书中就专门针对这类题,设有大量的练习,如书中下面这道题:
考生A要向考生B描述:图1中人物的情绪、着装、年龄、及职业等~
考生B要向考生A描述:图2中可能是什么国家、什么地点、什么场合,什么天气等~
要求尽可能描述完整。
(来源:《Premilinary for schools》 Unit4)
在这样的题型中,考生很可能遇见不知道某个单词怎么说的情况,书中也给出了备考建议:
如果不知道怎么说某个词,千万不要不说或停在那儿,尽量尝试用其他方式或其他会的单词表述,一样可以得高分。
非常实用。
02
内容全面,夯实基础;快速针对性训练
这套书,内容十分全面,除了对标考试的三大版块外,还有学英语绕不过去的几大基础版块,给孩子夯实地基。
KET备考书《Compact Key for Schools》全书共12个单元。
书就根据考试要求细细训练。剑桥考试这是KET这本书的单元总目录:
每个单元详细罗列了单元名、主题,还有针对性的7项训练:
- Grammar语法
- Vocabulary词汇
- Funcions 拓展
- Reading阅读
- Writing 写作
- Listening听力
- Speaking口语
剑桥等级考试的主题范围很广,都很贴近实际生活的。其中,KET书里的单元主题也是这样。每个单元2个主题,12个单元对应24个主题。以第一单元为例,unit 1的单元是“My family, my friends & me”,topic主题为“people,daily life”(人,日常生活)。
【1】Grammar语法
比如have got,书中给了3个小朋友的3小段话,搭配4种题型来考察。每个单元中的所有材料内容都是紧扣主题的,像这个语法点的3小段材料,内容全是主题people(人)。练习题型则有判断、选择、改错和填空,这些就全部跟have got有关。
小新发现,一整个单元里,几乎每个环节都有语法点的学习,一个单元出现了3个语法知识点。可以看出KET对语法的重视程度。
【2】Vocabulary词汇
词汇练习大部分不是死记硬背式的题目,非常贴近生活,而且题目灵活多样。
KET/PET两本备考书都是单元学习结束后,根据不同知识模块做了汇总,便于学生集中复习,提高学习效率。作为考前冲刺和总复习资料,也是非常好!
如,下面图是KET第一单元“语法与词汇”学习模块,练习题上能看到粉色标注,表明“Present simple”这个语法知识点讲解在第90页。
像上述单元中词汇练习里有3大题,要求孩子:
1、根据图片,组队进行问答。
2、根据Kyle手机上传的图片,选择配对
3、根据听力材料,在每张图片上写出准确的时间。
【3】Functions
KET中的每个单元还有一项Functions,并且给出不同的主题方向,如第一单元:
talking about routines and habits 谈论日常事务和习惯
asking for and telling the time 询问时间和告知
describing everyday activities 描述日常活动
并且,学完12个单元后,针对每个单元还有专项练习,让孩子查漏补缺。
对于书中某个版块下涉及的较难的知识点,在书的后面还有配套辅导。
这三大主要学习线在书中出现的顺序为:12个单元的学习——12个单元的专项训练——知识点难点配套讲解。
PET备考书《Compact Premilinary for Schools》结构框架与KET备考书相差无几,只是内容上难度更大些~
全书分为8个单元,就是少了“拓展Functions”版块,这个版块是让孩子在课后练习的,主要用来提升孩子的自主性,考到PET这个级别的孩子,基本在这一点不用担心了~
下面,就以《Compact Key for Schools》为例,依次讲讲每部分的特色:
- 话题广泛,与生活联系十分密切
每个单元2个话题,共24个话题。每个话题所讨论的内容,都十分生活化,这也是近年剑桥考试的趋势。
比如,Unit6“Getting there“的主题谈论的就是”Transport&Travel“——”交通工具&旅行“,与咱们的生活息息相关~
- 语法讲解紧扣主题
目录中,语法这一版块下会列出这单元的重要语法点,整套书下来,基本涵盖了我们常见的语法知识,如时态、形容词的比较级与最高级等等~
并且,每一单元的语法讲解都是紧紧围绕该单元的主题进行的。
比如Unit 5讲述的语法知识点是”过去时、时间状语介词“,书里的5道语法练习题都是围绕该单元的主题”地点“展开的,联系紧密,这样孩子学起来不会有割裂感。
同时,针对”过去时“,后面95页还有辅导练习供孩子消化这个语法点。
- 词汇融入情境、记忆不机械
与其他书不同的是,这套书的词汇部分,并没有单独给出词汇表让孩子背。而是以题目的形式让孩子在实践中掌握。
比如Unit3中关于食物的单词,就是Grammar & Vocabulary这一版块下的第一题——”用正确的单词描述右边图片中的食物“。
- 拓展训练,巩固知识点
在一个单元的学习中,孩子先熟悉了主题,又学会了相关的词汇和语法有了一定的基础,接下来很重要的一项工作就是温故而知新。
书中的”Function拓展训练“这一部分就起到了这个作用,主要用来让孩子围绕该单元的主题自主练习,延伸知识面。
比如Unit2 ”In my free time“,就围绕该单元的主题”爱好、个人观点“给出了2项要求:
试着表达你的喜欢和不喜欢;
对于邀请给出自己的回应。
再看PET其中的一个考题变化。原先阅读的Part 4,是传统的阅读理解题,一篇文章,几个问题选对应答案。
改版后的这部分变成了“补全文章”,不再设置问题,直接是8选5填入文章,有些选项是很相似的。而这个题型跟雅思非常像,难度要比原来高很多很多。因为像排除法这种解题方法几乎就不能用了,并且要求孩子要通篇理解文章才可以做出来。
(来源:《Compact Preliminary for Schools》 B1)
除了题目难,考试时间也有变化。
像PET的听力考试时间,旧版考试是35分钟,改版后缩短至30分钟,但题量并没有减少,这就对孩子的听力有了更高的要求。
(2020版 PET 听力部分的考试时间)
03
单元集训加强巩固
在KET的12个单元结束后,有个每个单元的整体训练,孩子可以通过集中训练看看自己还有那部分比较薄弱的,再做针对性加强和巩固。
04
练习与辅导并存,事半功倍
KET、PET这两本书的结构安排的很好,既有用来刷题的练习,也有相应的详细辅导。书大致分为前后两部分,前面大部分都练习题,后面则是既有练习,又有辅导。前面的题按单元分,后面的辅导和练习则按项目分,更集中,学习知识效率也高。以《Compact Key for Schools》为例,进行说明:
主单元后还有重头戏,包括总结性的词汇表、语法表、写作和口语的重点等加强型的升级练习
语法知识点的辅导学习如何进行实现?小新还是以KET的第一单元举例说明,先简单阅读关于3个小朋友的信息:
进入到语法点的学习并答题。题目包括判断对错、标注出语法点、回答问题、填空等。
全部的题目设置都是围绕第一个语法点“have got”设置,做完这些题,理解并记忆“have got”完全没问题。
关于语法点“have got”的详细用法有提示,
需要翻到90页的对应辅导页面,就能看到具体的语法知识点讲解,并有配套的练习。
Part 2部分就是针对阅读Reading的题目了。根据家庭树和文章,把家庭人物关系梳理出来。
在书中可以看到针对这一项的练习,Exam task就是新版考试要求,还有在Exam tip提供了答题时需要注意的部分。
每个重点部分,都会有关于考点的提示。千万不要忽略,一定要仔细研读。这个是总结出的易错点。太重要了!
这套书配套的词汇表,也是针对考试的必备资料。
Reading and Writing
Tips
写作的重头戏部分就更厉害了。从单词的应用开始,进入到文章的写作。
想知道写作怎么得高分吗?看看文中展示出的范文,以及详细分析的得高分写作策略。
PET“阅读”Part 6是这次改版新增内容,书中也能找到对应练习。
< Reading and Writing >
视频详解
Reading and Writing Part 1
Reading and Writing Part 7
六. 在线练习账号的激活与使用
《Compact Key/Preliminary for Schools》每本书有一本激活码,使用线上配套练习需要去剑桥大学出版社官网注册激活。
Online资源是刮开登录代码后按书上的步骤操作登录练习。
注册激活后,就可以使用线上配套练习了
线上练习主要针对语法和词汇,夯实基础!题库超级强大,作用明显!
剑桥2020版最新KET、PET备考教材《Compact Key/Preliminary for Schools(2nd Edition),不容错过。
资源明细
——/5小学/20英语/【多课吧DOC8.com-1805】2020新版KET全套教材 剑桥KET Complete Compact Booster 精讲精练 真题 模拟试卷 百度网盘 高清PDF MP3-4.7GB/2020-KET-Compact/
├──Compact Key for Schools 2E SB Audio
| ├──COMPACT_KFS_SB_001.mp3 474.71kb
| ├──COMPACT_KFS_SB_002.mp3 2.24M
| ├──COMPACT_KFS_SB_003.mp3 1.50M
| ├──COMPACT_KFS_SB_004.mp3 3.67M
| ├──COMPACT_KFS_SB_005.mp3 1.35M
| ├──COMPACT_KFS_SB_006.mp3 1.12M
| ├──COMPACT_KFS_SB_007.mp3 6.57M
| ├──COMPACT_KFS_SB_008.mp3 954.99kb
| ├──COMPACT_KFS_SB_009.mp3 2.43M
| ├──COMPACT_KFS_SB_010.mp3 3.21M
| ├──COMPACT_KFS_SB_011.mp3 2.99M
| ├──COMPACT_KFS_SB_012.mp3 833.49kb
| ├──COMPACT_KFS_SB_013.mp3 843.28kb
| ├──COMPACT_KFS_SB_014.mp3 3.85M
| ├──COMPACT_KFS_SB_015.mp3 2.12M
| ├──COMPACT_KFS_SB_016.mp3 1.91M
| ├──COMPACT_KFS_SB_017.mp3 3.40M
| ├──COMPACT_KFS_SB_018.mp3 1.50M
| ├──COMPACT_KFS_SB_019.mp3 1.15M
| ├──COMPACT_KFS_SB_020.mp3 3.53M
| ├──COMPACT_KFS_SB_021.mp3 573.37kb
| ├──COMPACT_KFS_SB_022.mp3 832.68kb
| ├──COMPACT_KFS_SB_023.mp3 453.50kb
| ├──COMPACT_KFS_SB_024.mp3 2.82M
| ├──COMPACT_KFS_SB_025.mp3 3.73M
| ├──COMPACT_KFS_SB_026.mp3 2.17M
| ├──COMPACT_KFS_SB_027.mp3 2.21M
| ├──COMPACT_KFS_SB_028.mp3 2.60M
| ├──COMPACT_KFS_SB_029.mp3 3.19M
| ├──COMPACT_KFS_SB_030.mp3 1.42M
| ├──COMPACT_KFS_SB_031.mp3 951.73kb
| ├──COMPACT_KFS_SB_032.mp3 1.05M
| ├──COMPACT_KFS_SB_033.mp3 6.79M
| ├──COMPACT_KFS_SB_034.mp3 910.96kb
| ├──COMPACT_KFS_SB_035.mp3 1.03M
| ├──COMPACT_KFS_SB_036.mp3 10.61M
| ├──COMPACT_KFS_SB_037.mp3 1.31M
| ├──COMPACT_KFS_SB_038.mp3 1.22M
| ├──COMPACT_KFS_SB_039.mp3 1009.63kb
| ├──COMPACT_KFS_SB_040.mp3 3.37M
| ├──COMPACT_KFS_SB_041.mp3 3.91M
| ├──COMPACT_KFS_SB_042.mp3 3.32M
| ├──COMPACT_KFS_SB_043.mp3 1.99M
| ├──COMPACT_KFS_SB_044.mp3 3.18M
| ├──COMPACT_KFS_SB_045.mp3 1.10M
| ├──COMPACT_KFS_SB_046.mp3 892.21kb
| ├──COMPACT_KFS_SB_047.mp3 1.07M
| ├──COMPACT_KFS_SB_048.mp3 1.10M
| ├──COMPACT_KFS_SB_049.mp3 1.46M
| ├──COMPACT_KFS_SB_050.mp3 1.52M
| ├──COMPACT_KFS_SB_051.mp3 1.14M
| ├──COMPACT_KFS_SB_052.mp3 1.52M
| ├──COMPACT_KFS_SB_053.mp3 2.18M
| ├──COMPACT_KFS_SB_054.mp3 1.48M
| ├──COMPACT_KFS_SB_055.mp3 1.48M
| ├──COMPACT_KFS_SB_056.mp3 1.13M
| ├──COMPACT_KFS_SB_057.mp3 2.73M
| ├──COMPACT_KFS_SB_058.mp3 3.76M
| ├──COMPACT_KFS_SB_059.mp3 870.19kb
| ├──COMPACT_KFS_SB_060.mp3 1.51M
| ├──COMPACT_KFS_SB_061.mp3 2.70M
| └──COMPACT_KFS_SB_062.mp3 2.02M
├──Compact Key for Schools 2E WB audio
| ├──COMPACT_KEYFS_WB_01.mp3 505.69kb
| ├──COMPACT_KEYFS_WB_02.mp3 2.47M
| ├──COMPACT_KEYFS_WB_03.mp3 2.14M
| ├──COMPACT_KEYFS_WB_04.mp3 2.84M
| ├──COMPACT_KEYFS_WB_05.mp3 1.58M
| ├──COMPACT_KEYFS_WB_06.mp3 6.15M
| ├──COMPACT_KEYFS_WB_07.mp3 2.26M
| ├──COMPACT_KEYFS_WB_08.mp3 3.62M
| ├──COMPACT_KEYFS_WB_09.mp3 4.82M
| ├──COMPACT_KEYFS_WB_10.mp3 1.83M
| ├──COMPACT_KEYFS_WB_11.mp3 2.94M
| ├──COMPACT_KEYFS_WB_12.mp3 1.81M
| ├──COMPACT_KEYFS_WB_13.mp3 2.18M
| ├──COMPACT_KEYFS_WB_14.mp3 2.83M
| ├──COMPACT_KEYFS_WB_15.mp3 1.37M
| ├──COMPACT_KEYFS_WB_16.mp3 1.52M
| ├──COMPACT_KEYFS_WB_17.mp3 3.11M
| ├──COMPACT_KEYFS_WB_18.mp3 1.61M
| ├──COMPACT_KEYFS_WB_19.mp3 2.66M
| ├──COMPACT_KEYFS_WB_20.mp3 2.00M
| ├──COMPACT_KEYFS_WB_21.mp3 5.97M
| ├──COMPACT_KEYFS_WB_22.mp3 1.79M
| ├──COMPACT_KEYFS_WB_23.mp3 5.09M
| ├──COMPACT_KEYFS_WB_24.mp3 1.25M
| ├──COMPACT_KEYFS_WB_25.mp3 3.19M
| ├──COMPACT_KEYFS_WB_26.mp3 1.66M
| └──COMPACT_KEYFS_WB_27.mp3 3.02M
├──COMPACT A2 彩色.pdf 57.50M
├──Compact Key for Schools 2nd SB.pdf 51.43M
├──Compact Key for Schools 2nd WB.pdf 24.19M
└──KET COMPACT 教师用书.pdf 23.33M
在线网盘
1、本站整理、介绍、推荐的资源版权属于原出版机构或影像公司,展示、分享仅限于学习交流与研究目的、 参考和辅助购买决策,不得以任何理由在商业行为中使用,否则后果请用户自负。
2、本站仅提供一个观摩学习的环境,相关资源信息及内容均来源于网友投稿或网络(百度网盘),版权争议与本站无关。如有侵权,请邮件联系3360166@qq.com 删除处理。详见权利通知处理。
3、若您喜欢该电子资源,敬请购买注册实体产品,获得更好的技术支持与客户服务。

评论0